Los Estudiantes
Universidad Nacional de Colombia
Busca un profesor, materia o programa en Universidad Nacional de Colombia...
Log in
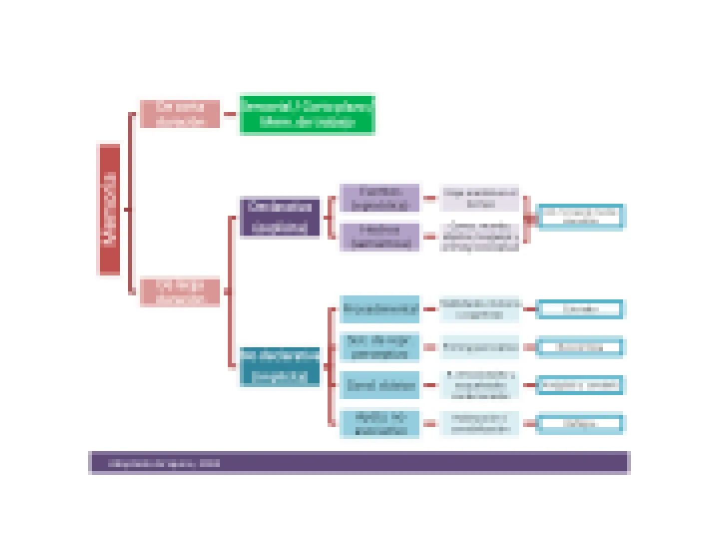
2017881 - Fundamentos De Psicologia
Tema_07_Memoria_.pdf
Reportar
Apunte
20+ páginas
PDF
Tema_07_Memoria_.pdf
Prof:
Sara Cadavid Espinha
VISTA PREVIA
1
VISTA PREVIA
2
VISTA PREVIA
3
VISTA PREVIA
4
VISTA PREVIA
5
VISTA PREVIA
6
VISTA PREVIA
7
VISTA PREVIA
8
VISTA PREVIA
9
VISTA PREVIA
10
VISTA PREVIA
11
VISTA PREVIA
12
VISTA PREVIA
13
VISTA PREVIA
14
VISTA PREVIA
15
VISTA PREVIA
16
VISTA PREVIA
17
VISTA PREVIA
18
VISTA PREVIA
19
VISTA PREVIA
20
¿Te fue útil este archivo?
0
Útil
No útil
Comentarios
Inicia sesión para ver los comentarios de este archivo.
Iniciar sesión
Ver todos los archivos de esta materia
Accede al archivo completo