Los Estudiantes
Universidad Nacional de Colombia
Busca un profesor, materia o programa en Universidad Nacional de Colombia...
Log in
2016007 - Fundamentos De Administracion
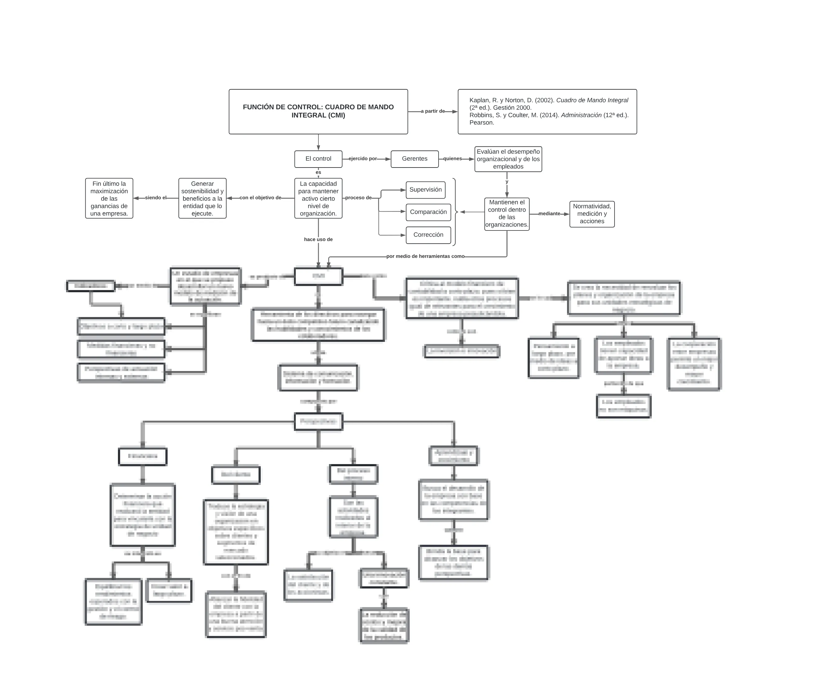
Mapa conceptual CMI y control.pdf
Reportar
Quiz 3
1 página
PDF
Mapa conceptual CMI y control.pdf
Prof:
Luis Alberto Cabuya Montaño
VISTA PREVIA
1
¿Te fue útil este archivo?
0
Útil
No útil
Comentarios
Inicia sesión para ver los comentarios de este archivo.
Iniciar sesión
Ver todos los archivos de esta materia
Accede al archivo completo