Los Estudiantes
Universidad Nacional de Colombia
Busca un profesor, materia o programa en Universidad Nacional de Colombia...
Log in
1000030-B - Principios de química orgánica
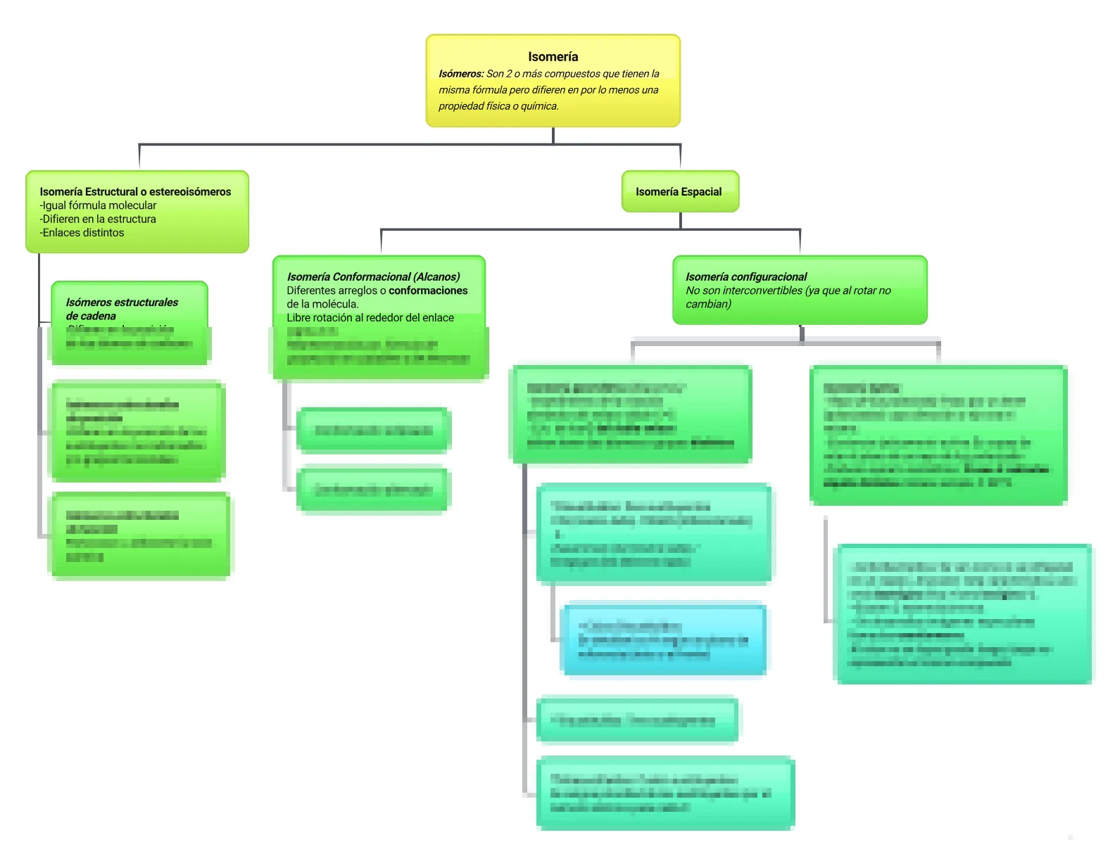
(1) Isomería.pdf
Reportar
Apunte
1 página
PDF
(1) Isomería.pdf
VISTA PREVIA
1
¿Te fue útil este archivo?
0
Útil
No útil
Comentarios
Inicia sesión para ver los comentarios de este archivo.
Iniciar sesión
Ver todos los archivos de esta materia
Accede al archivo completo