Los Estudiantes
Universidad de los Andes
Busca un profesor, materia o programa en Universidad de los Andes...
Log in
Biol1300 - Biología de Organismos - Teo
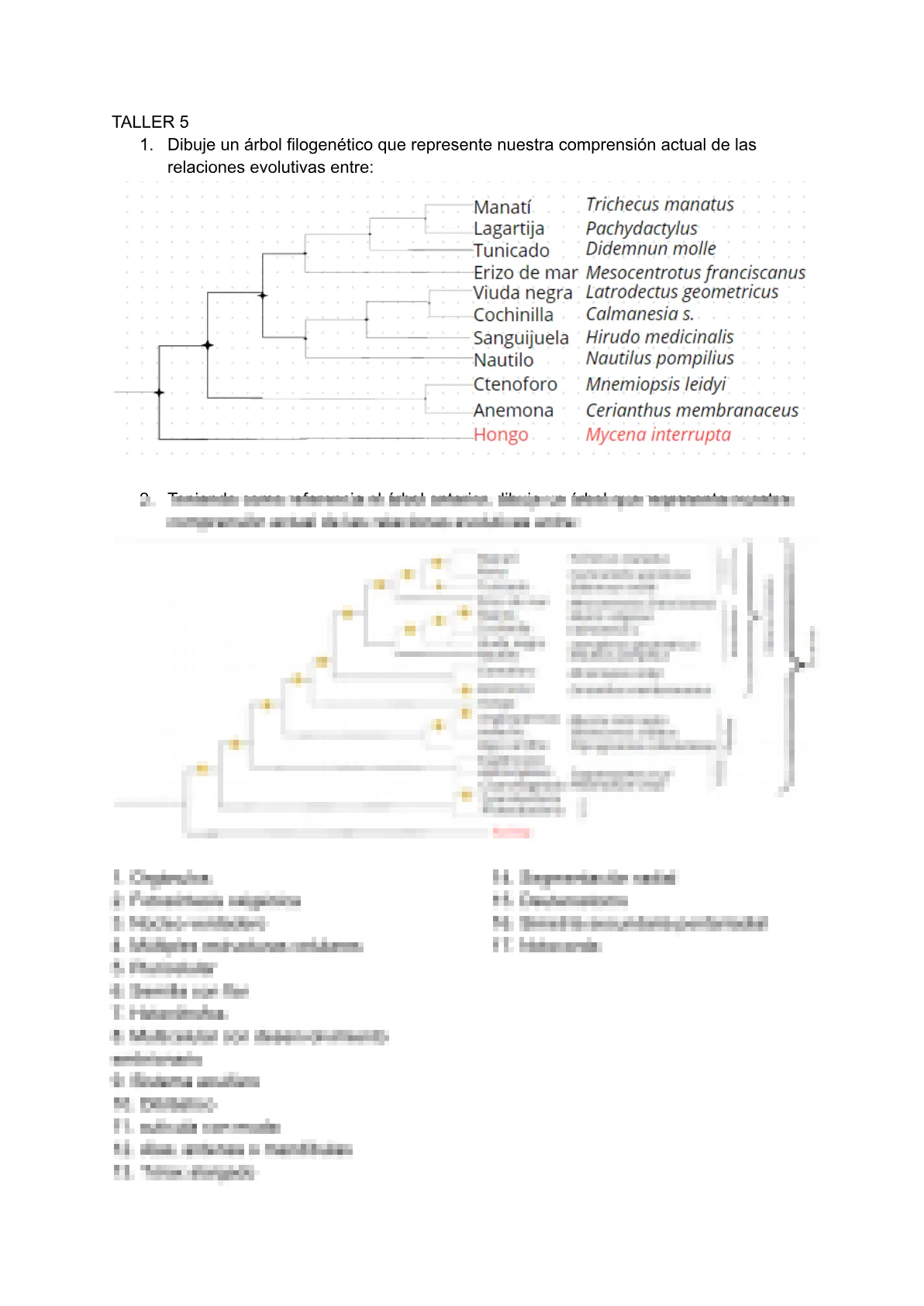
taller 5.pdf
Reportar
Taller
1 página
PDF
taller 5.pdf
VISTA PREVIA
1
¿Te fue útil este archivo?
0
Útil
No útil
Comentarios
Inicia sesión para ver los comentarios de este archivo.
Iniciar sesión
Ver todos los archivos de esta materia
Accede al archivo completo