Los Estudiantes
Universidad de los Andes
Busca un profesor, materia o programa en Universidad de los Andes...
Log in
ADMI2501 - Analisis del Entorno Colombiano
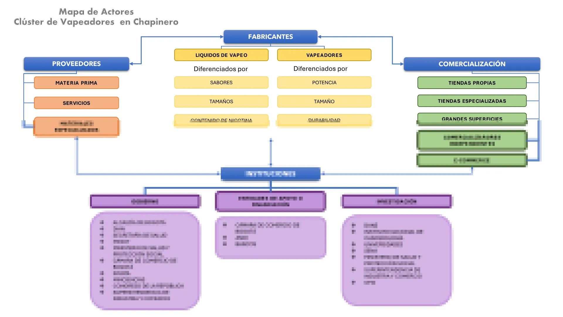
Mapa Actores Cluster Vapeo.pdf
Reportar
Proyecto 1
1 página
PDF
Mapa Actores Cluster Vapeo.pdf
Prof:
Jaime Bernardo Martínez Gaitán
VISTA PREVIA
1
¿Te fue útil este archivo?
0
Útil
No útil
Comentarios
Inicia sesión para ver los comentarios de este archivo.
Iniciar sesión
Ver todos los archivos de esta materia
Accede al archivo completo